输入指令整形技术在电液伺服系统中的应用 *

邵俊鹏,魏学帅,孙桂涛,邵 璇

(哈尔滨理工大学 机械动力工程学院,哈尔滨 150080)

摘 要:针对液压四足机器人电液伺服位置控制存在的振动问题,分析电液伺服系统特性,根据振动控制技术提出输入指令整形控制策略,研究输入整形技术在抑制机械谐振方面的作用,为该技术在液压四足机器人上的应用提供理论和现实依据.通过分析输入整形减振技术及其工作原理,设计零震荡整形器,并利用AMESim和MATLAB对电液伺服系统进行位置控制联合仿真.结果表明,输入整形技术能够抑制电液位置伺服系统中产生的机械谐振,利用电液伺服系统综合实验台验证了该控制技术的有效性.

关 键 词:液压四足机器人;输入指令整形技术;电液伺服系统;振动控制;机械谐振;联合仿真;AMESim仿真;MATLAB仿真

液压四足机器人腿部关节的驱动力由液压缸提供,控制器对机器人的步态和运动精度进行设计规划,控制液压缸的输出位移或力的大小,实现机器人的行走跳跃步态 [1-2],是典型的电液伺服系统.该系统是一种非线性时变系统,在系统动作时,阀控缸的非线性结件和负载机械结构的弹性会产生振动,影响系统的动态特性 [3].随着机器人研究的深入发展,运动精度的要求不断提高 [4],使得抑制机器人在控制过程中产生残留振动成为研究重点之一.本文采用振动控制技术中的主动控制 [5],根据结构的响应信息,通过控制器调整作动器的输出来实现减振.对机器人足端位置进行控制,抑制振动的产生,也就是对电液位置伺服系统的控制.在机器人足端腾空阶段,需要保证在不引起振动的情况下,足端实现重新定位.由于电液伺服系统的非线性和机械结构振动,仅运用简单的PID控制很难保证机器人位置的控制精度 [6],所以本文通过输入指令整形技术抑制足端运动时的机械谐振,提高运动精度.

1 输入指令整形技术

输入指令整形技术是一种对输入信号进行整形处理以达到抑制振动目的的控制方法,由于应用简单而有效,被广泛地用于抑制柔性系统的振动,在航天器、柔性梁和起重机位置控制上的应用取得了非常好的效果 [7-8].输入整形技术是一种前馈控制方法,难以对系统的位置进行精确控制,所以将输入指令整形技术与闭环控制相结合进行位置控制,这种方法被称为闭环信号整形技术(CLSS,closed loop signal shaping) [9],本文主要介绍闭环输入指令整形技术在电液位置伺服系统中的应用.

1.1 输入指令整形技术的工作原理

输入整形信号由一系列脉冲信号组成,根据系统要求设计脉冲,实现不同幅值和时滞,然后与系统输入信号进行卷积,用合成以后的信号进行系统控制 [10-11].输入整形技术与闭环控制结合的控制方式结构图如图1所示.

图1 组合控制方式结构图
Fig.1 Structure diagram for combined control mode

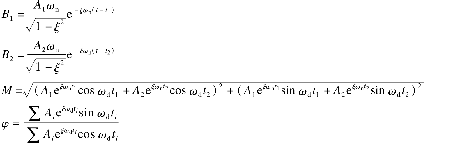
输入整形技术的工作原理:在某一时刻给系统输入一个幅值为A 1的脉冲信号,系统产生相应的脉冲响应;在上一脉冲响应的半个周期处,再给系统输入一个幅值为A 2的脉冲信号,系统产生另一个相应的脉冲响应,这两个脉冲响应方向相反,但幅值大小是相同的,相互叠加抵消达到抑制振动的效果 [12],具体原理如图2所示.

图2 输入整形器整形原理图
Fig.2 Shaping principle of input shaper

1.2 输入指令整形器的设计

脉冲信号的表达式为

式中:A为脉冲幅值;t为时间.

输入整形器是由一系列不同幅值和时滞的脉冲信号组成的,那么可以得到输入整形器的脉冲表达式为

式中:n为输入整形器中的脉冲个数;A i为脉冲i的幅值;t i为脉冲i的时滞.

对式(2)用拉氏变换的延时定理进行转换,得到输入整形器的传递函数为

任何一个线性系统都可以近似为二阶系统,典型的二阶系统传递函数形式为

式中:ω n为二阶系统的无阻尼固有频率;ξ为二阶系统的阻尼比.其单位脉冲响应为为.

式中, 为二阶系统的有阻尼固有频率

根据输入整形器的整形原理,以两个输入脉冲为例进行输入整形器的设计,叠加算法表示为

式中:

以此类推,得到多输入脉冲的响应为

进行零震荡整形器(zero vibration shaper,ZV)的设计需要设定一定的限制条件,即

解得

式中 .故零震荡整形器的传递函数为

2 实验研究

2.1 仿真分析

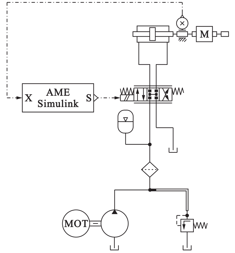
利用计算机软件搭建系统模型来分析控制器的作用效果.图3为电液位置伺服控制系统图,主要由液压缸、电液伺服阀、位移传感器、油源等组成.油源是整个系统的动力提供源,向系统输出具有一定压力的液压油;控制器发出指令信号控制电液伺服阀动作,进而控制液压缸的运动;液压缸的运动通过位移传感器反馈到控制器,控制器将采集到的信号与指令信号进行比较处理,实现系统的闭环位置控制.

2.1.1 联合仿真

AME Sim是法国IMAGINE公司自1995年开始研发推出的一种新型高级建模和仿真软件,该软件能够从元件设计出发,考虑油液、气体和摩擦本身特性、环境因素等比较难以建模的部分,对组成部件和系统进行功能性仿真和优化,同时可以和其他优秀软件(如MATLAB、ADAMS及LabVIEW等)进行联合仿真 [13-14].

图3 电液位置伺服系统
Fig.3 Electro-hydraulic position servo system

本文利用AMESim和MATLAB对电液位置伺服系统进行联合仿真,通过软件搭建系统模型,设置模型参数,不需要计算系统的数学模型,而且模型参数便于修改.同时,根据理论计算设计的控制器可以进行仿真分析,观察控制器的作用效果,从而对控制器进行修改优化,应用到实际系统中.

2.1.2 仿真模型的建立

在AMESim的草图模式(sketch mode)下,利用应用库目录中的元件模块,运用物理连接方式搭建电液位置伺服系统的仿真模型如图4所示.在子模型模式(submodel mode)下,根据实际需要为每个元件选择一个数学模型即子模型,为简便起见,本文均采用最简子模型(premier submodel).在参数模型(parameter model)下设置每个子模型的参数:液压缸的缸体内径0.05m,活塞杆直径0.035m,活塞的最大位移0.2 m,活塞的有效体积2×10 -4m 3,总流量压力系数2.88× 10 -5L/(min·MPa),负载折算质量25 kg,伺服阀额定流量30 L/min,额定供油压力21 MPa,额定电流15mA,固有频率50 Hz,阻尼比0.8,位移传感器增益50,发动机转速1 500 r/min,液压泵排量40m L/r,转速1 500 r/m in,溢流阀压力5MPa.在MATLAB的Simulink模块中建立系统模型如图5所示,输入为阶跃信号 [15].

图4 电液位置伺服系统 AM ESim模型
Fig.4 AMESim model for electro-hydraulic position servo system

图5 电液位置伺服系统Simulink模型
Fig.5 Simulink model for electro-hydraulic position servo system

由上述参数得到固有频率和阻尼比近似为ω n=119.1 Hz,ε=0.085,因此,可得到输入指令

将上式应用到整形器中,分别在不考虑和考虑外界干扰(干扰选用正弦信号)的条件下进行联合仿真,得到位移跟踪曲线如图6所示.曲线 1为指令信号,曲线2、3分别为单独应用PID控制和加入ZV控制的位移跟踪曲线.由图6可以看出,仅用PID进行控制时系统有明显的振动,加入整形器后消除了系统的机械谐振.

图6 位移跟踪曲线(仿真)
Fig.6 Displacement tracking curves(simulation)

2.2 实验验证

利用实验台的电液位置伺服系统进行实验,验证输入指令整形器在减少机械谐振方面的作用效果.图7为电液伺服系统综合实验台结构图,图7a为系统控制器,对指令信号和传感器反馈信号进行处理,实现系统控制;图7b为阀控缸系统,其主要组成部分为液压缸、电液伺服阀、压力传感器、位移传感器、力传感器、负载以及死挡铁等.

进行实验得到位移跟踪曲线如图8所示,曲线1为指令信号,曲线2、3分别为单独应用PID控制和加入ZV控制的位移变化曲线.由图8可以看出,ZV整形器的加入消除了系统的机械谐振,验证了整形器的有效性.

3 结 论

针对液压驱动机器人足端位置控制中的振动问题,将输入指令整形技术与闭环控制相结合进行电液位置伺服系统控制.采用闭环位置反馈系统结构简单,易于控制,同时,将整形器设计在闭环系统内,有效地避免了外界干扰所引起的振动.整形器的实现只需要系统的固有频率和阻尼比,不需要计算系统的具体模型,应用方便.通过对电液位置伺服控制系统的仿真分析和实验验证,证明了在 PID控制的闭环系统中加入ZV整形控制器可以在不影响系统性能和稳定性的前提下抑制机械谐振.

图7 电液伺服系统综合实验台
Fig.7 Integrated experiment table of electro-hydraulic servo system

图8 位移跟踪曲线(实验)
Fig.8 Displacement tracking curves(experiment)

参考文献:

References:):

[1]邵俊鹏,孙桂涛,高炳微,等.液压驱动四足机器人变刚度力跟踪控制[J].沈阳工业大学学报,2013,35(6):692-697.(SHAO Jun-peng,SUN Gui-tao,GAO Bing-wei,et al.Force tracking control of hydraulic drive quadruped robot under variable stiffness[J].Journal of Shenyang University of Technology,2013,35(6):692-697.)

[2]王鹏飞.四足机器人稳定行走规划及控制技术研究[D].哈尔滨:哈尔滨工业大学,2007:58-63.(WANG Peng-fei.Research on quadruped robot steadily walking planning and controlling technology[D]. Harbin:Harbin Institute of Technology,2007:58-63.)

[3]姜万录,朱勇,郑直,等.电液伺服系统非线性振动机理及试验研究[J].机械工程学报,2015,51(4):175-179.(JIANGWan-lu,ZHU Yong,ZHENG Zhi,et al.Nonlinear vibration mechanism of electro-hydraulic servo system and its experimental verification[J].Journal of Mechanical Engineering,2015,51(4):175-179.)

[4]赵希梅,游健康,刘浩,等.血管介入手术主从导管机器人滑膜控制[J].沈阳工业大学学报,2015,37(1):11-15.(ZHAO Xi-mei,YOU Jian-kang,LIU Hao,et al.Sliding mode control for master-slave catheter robot in endovascular invasive interventional surgery[J].Journal of Shenyang University of Technology,2015,37(1):11-15.)

[5]谢辉.柔性关节机械臂残余抖动抑制与实验研究[D].哈尔滨:哈尔滨工业大学,2009:1-8.(XIE Hui.Research on approach of suppressing the residual vibration of flexible joint manipulator and its experimental verification[D].Harbin:Harbin Institute of Technology,2009:1-8.)

[6]邵俊鹏,王仲文,李建英,等.电液位置伺服系统的规则自校正模糊 PID控制器[J].中南大学学报(自然科学版),2010,41(3):960-965.(SHAO Jun-peng,WANG Zhong-wen,LI Jian-ying,et al.Rule self-tuning fuzzy-PID controller of electrohydraulic position servo system[J].Journal of Central South University(Science and Technology),2010,41(3):960-965.)

[7]William S.Command shaping for flexible systems:a review of the first 50 years[J].International Journal of Precision Engineering and Manufacturing,2009,10(4):153-168.

[8]李智铭,徐庚保.输入指令整形技术在飞行仿真转台中的应用[J].航天控制,1999(4):31-37.(LI Zhi-ming,XU Geng-bao.The application of the command shaping technique in a flight simulation table[J].Aerospace Control,1999(4):31-37.)

[9]Bhatti J,Plummer A,Iravani P,et al.Implementation of closed loop signal shaping in a hydraulic system[C]//Mechatronics 2012:The 13th Mechatronics Forum International Conference.Linz,Austria,2012:1-5.

[10]柳硕.输入整形技术对柔性臂结构振动抑制的研究[D].哈尔滨:哈尔滨工业大学,2009:14-28.(LIU Shuo.Research of input shaping for vibration reduction of flexible structure[D].Harbin:Harbin Institute of Technology,2009:14-28.)

[11]秦望舒.基于输入整形技术的运动控制算法的研究[D].哈尔滨:哈尔滨工业大学,2010:24-36.(QIN Wang-shu.Motion control arithmetic based on the input-shaper[D].Harbin:Harbin Institute of Technology,2010:24-36.)

[12]陈俊恒.输入整形减振算法的研究与实现[D].哈尔滨:哈尔滨工业大学,2010:6-20.(CHEN Jun-heng.The research and implementation of input shaping for vibration reduction[D].Harbin:Harbin Institute of Technology,2010:6-20.)

[13]吴亚峰,郭军.基于AMESim的飞机液压系统仿真技术的应用研究[J].沈阳工业大学学报,2007,29(4):368-370.(WU Ya-feng,GUO Jun.Research on simulation technique based on AMESim for aircraft hydraulic system[J].Journal of Shenyang University of Technology,2007,29(4):368-370.)

[14]吴健楠,王勇亮,赵玉龙,等.基于 AMESim/MATLAB的液压六自由度运动平台仿真研究[J].微型机与应用,2013,32(4):64-66.(WU Jian-nan,WANG Yong-liang,ZHAO Yu-long,et al.Study on the hydraulic 6-DOF based on AMESim/MATLAB[J].Microcomputer and Its Applications,2013,32(4):64-66.)

[15]牛锴.仿生液压四足机器人电液伺服控制系统的设计与研究[D].北京:北京理工大学,2015:15-22.(NIU Kai.Design and research on electro-hydraulic control system of quadruped robot[D].Beijing:Beijing Institute of Technology,2015:15-22.)

(责任编辑:景 勇 英文审校:尹淑英)

Application of input command shaping technique in electro-hydraulic servo system

SHAO Jun-peng,WEIXue-shuai,SUN Gui-tao,SHAO Xuan
(School of Mechanical and Power Engineering,Harbin University of Science and Technology,Harbin 150080,China)

Abstract:In order to solve the vibration problem existing in the electro-hydraulic servo position control of hydraulic quadruped robot,the features of electro-hydraulic servo system were analyzed.In addition,according to the vibration control technology,the input command shaping control strategy was proposed,and the role of command shaping technique in suppressing the mechanical resonance was studied to provide both theoretical and practical basis for the application of this technique in hydraulic quadruped robot. Through analyzing the command shaping and vibration damping technique and its operating principle,the zero vibration shaper was designed.Moreover,both AME Sim and MAT LAB were used to carry out the coordinated simulation of position control for the electro-hydraulic servo system.The results show that the command shaping technique can suppress the mechanical resonance generated in the electro-hydraulic position servo system.Furthermore,the efficiency of the proposed control technique is verified on the integrated experiment table of electro-hydraulic servo system.

Key words:hydraulic quadruped robot;input command shaping technique;electro-hydraulic servo system;vibration control;mechanical resonance;coordinated simulation;AME Sim simulation;MAT LAB simulation

中图分类号:TH 137

文献标志码:A

文章编号:1000-1646(2016)06-0640-05

doi:10.7688/j.issn.1000-1646.2016.06.08

收稿日期:2016-01-14.

基金项目:国家863计划资助项目(2011AA0403837001).

作者简介:邵俊鹏(1957-),男,黑龙江哈尔滨人,教授,博士生导师,主要从事液压传动与控制等方面的研究.

网络出版地址:09-07 16∶10在中国知网优先数字出版.

网络出版地址:http:∥www.cnki.net/kcms/detail/21.1189.T. 20160907.1610.046.htm l