【国际竞争与产业安全】

国外绿色经济典型城市发展经验比较及启示*

王海军, 邹日崧

(沈阳工业大学 管理学院, 沈阳 110870)

摘 要: 当前经济形势下,发展绿色经济已成为世界各国及主要城市的共识。构建包含绿色产业打造与绿色增长方式两方面的城市绿色经济发展结构体系,在此基础上对美国匹兹堡、丹麦哥本哈根及日本北九州三座绿色经济发展典型城市的具体实践经验进行归纳、比较和总结,从而为我国绿色经济发展提出对策与建议。研究认为,我国应从绿色产业和绿色增长两方面入手驱动绿色经济发展:绿色产业发展方面应注重财税约束与激励、市场化改革等政策工具的使用,注重引导产业结构合理升级与多元化发展,注重培育绿色发展技术创新和体制机制创新;绿色增长方式方面应持续改进城市环境与居民生活条件,强化政府公共管理与服务能力,积极引导民众文化素养与绿色意识提升。

关 键 词: 绿色经济; 绿色发展; 绿色产业; 绿色增长方式; 典型城市; 比较研究

随着2008年世界金融危机的爆发,在21世纪的第一个十年,旧有的经济发展模式走到了瓶颈期。联合国环境规划署及经济合作与发展组织的相关报告[1-3]显示:1970—2010年,世界经济在褐色经济的驱动下得到了高速发展,这期间的世界经济总量较此前增长了两倍,但与此同时生态服务出现了高达60%的退化。如果这种现象持续下去,将在未来几十年内引发更为严重的资源供给不足问题。如何摆脱传统的资源掠夺型经济发展模式,转向绿色可持续发展,已成为世界各国政治、经济领域的重要研究方向。中国政府对绿色经济理念的探索与发展由来已久,从“十一五”开始便明确了以生态环保、循环经济、低碳经济等目标为核心的经济发展方向。党的十八届五中全会提出了创新、协调、绿色、开放、共享五大发展理念,其中每一条都与绿色经济的基本内涵一脉相承,发展绿色经济成为指导“十三五”乃至更长时期内经济社会发展的一个重要理念。

一、研究回顾

关于绿色经济的内涵,国际社会至今没有给出统一的定义。在最初,经济发展与环境保护被剥离开来。绿色经济更多地注重在发展经济的同时改善生态环境,即环境经济学所强调的将生态环境视为经济增长的外生变量。随着研究的不断丰富,绿色经济被认为是生态经济社会相结合的系统的经济发展模式。张春霞[4]认为,绿色经济追求的是生态、经济、社会三方面的全面、协调、可持续发展,且必须保障三方面的利益收获,在此基础上实现生态环保和经济发展的目标。解振华[5]认为,绿色经济由低碳经济、循环经济、生态经济等形式组成,并引领了低碳市场的发展。蒋南平[6]认为,绿色经济的本质概念在于解决经济发展与生态平衡之间的矛盾,其基础包括资源能源的开发与利用、经济发展的绿色路径及社会和谐的构建方式等多种内容。唐啸[7]认为,绿色经济的内涵经历了生态系统目标导向,经济生态系统目标导向及经济社会生态视角三个阶段的变迁,并提出了以效率、规模和公平为目标的绿色经济概念。丁刚[8]梳理了多年来绿色经济的概念研究,并重新界定了绿色经济的内涵,认为绿色经济是经济发展、资源节约、保护环境三者相结合的经济形态。迄今为止,最为国际社会广泛接受的是联合国环境规划署(UNEP)对绿色经济的定义,即可促成提高人类福祉和社会公平,同时显著降低环境风险和生态稀缺的经济[3]

为推动中国绿色经济发展战略的实施,学者们结合我国实际对绿色经济的发展态势及制约因素展开分析。有学者将绿色经济的本质与绿色发展、可持续发展概念联系起来:刘国光[9]认为,绿色经济与可持续发展的战略目标是一致的,均是为了实现环境与发展、生态与经济之间的相互协调。胡鞍钢[10]认为,绿色经济增长模式是绿色发展的基础,并强调绿色发展注重经济、社会、自然三个系统的共生性。周宏春[11]对绿色经济的发展重点进行了充分且深入的分析、研究与论证,并针对性地提出绿色经济发展路线图。韩晶[12]认为,我国绿色经济在制度、技术等方面均存在较大发展瓶颈,发展绿色经济急需从产业结构转型、配套体系完善及市场化改革等方面入手。杨朝飞[13]对制约我国经济迈向绿色发展的因素,如经济快速增长、结构性特征、制度和监管障碍以及全球化外部压力等进行了分析。王玉庆[14]认为,中国绿色经济发展必须在改变陈旧观念的基础上进行,只有人们都真正理解绿色经济,才能落实绿色发展。环境保护部分析了我国所处社会发展阶段的经济结构、环境特点与消费模式等与绿色经济的矛盾,指出调整经济结构并改变消费模式才能实现经济发展与环境保护的双赢[15]

在分析绿色经济发展阻碍因素的基础上,学术界也纷纷提出了应对措施:彭斯振[16]对我国发展绿色经济的必要性、面临的主要挑战及战略对策进行了分析研究,提出了加快经济绿色转型的措施。刘海霞[17]分析了传统经济矛盾点、法律制度缺失、绿色经验不足等我国绿色经济发展的现实困境,并提出了绿色经济发展路径的四点思考。有学者指出,创新是实现绿色经济发展的根本途径:胡鞍钢[18]认为,绿色发展是集经济、社会及生态于一体的新型经济发展模式,其特征是合理消费、节约资源以及生态资本的增长,而其基本方法则是绿色创新。聂玉立[19]对中国地级以上城市绿色经济效率进行测算与分析,发现科技投入、绿色技术创新对绿色经济效率提升具有显著正向作用。陈艳春[20]提出,中国绿色技术创新与经济增长之间存在U型关系,并求得中国绿色技术创新对经济增长的负效应发生转折的拐点。有学者认为,绿色创新还应该包括除了技术创新以外的制度创新:杨发庭[21]认为,绿色技术创新需要制度保障,并从政策激励制度、现代市场制度、社会参与制度等层面论述了构建我国绿色技术创新联动制度体系的路径。孙毅[22]以山西省为例,对资源型区域的产业绿色转型、经济增长方式转变及科技创新绿色融合等进行了理论与实证分析。王玉庆[23]认为,应从制度创新、绿色技术发展及生产环节的链条创新等方面驱动中国绿色经济发展。此外,税收、财政、金融等政策工具也被视为绿色发展的有力保障:曹东[24]认为,应注重法律、财政、税收和价格等工具的综合和协同应用,在不同领域提出具有适应性和包容性的发展策略,才能解决中国绿色经济发展进程中的资源环境制约。马骏[25]认为,中国建立绿色金融体系有助于助推产业结构、能源结构、交通运输结构等的绿色转型,对绿色经济发展意义重大。孙菲[26]在分析黑龙江省传统能源产业绿色发展的影响因素时指出,财税激励机制和金融市场投资将极大促进黑龙江省传统能源产业绿色发展。

综上所述,对于中国绿色经济的研究,更多的是国家战略及体制机制层面的探索与展望。现有研究在绿色经济的理论内涵、实现方法及保障措施等方面已取得较多成果,而对绿色经济研究的进一步完善更应该聚焦于以绿色经济理论指导具体实践。在目前东北经济持续下行大环境下,沈阳市面临全面振兴及经济转型增长的巨大压力,谋划符合沈阳市特点的绿色经济发展路径显得十分必要。为此,本文构建了城市绿色经济发展结构体系,并结合国外三座绿色经济典型城市的实践经验为沈阳市绿色经济发展提出对策与建议。

二、城市绿色经济结构体系

在传统工业经济中,城市化模式主要由工业化状况来决定,同时又反向影响着工业化的进程。这是因为城市作为经济社会发展最为重要的载体,其发展形态与经济社会发展模式存在着密不可分的内在联系。而着眼于经济社会的发展,其内部运转更多地呈现出因经济系统与社会系统之间的共生性所导致的复杂交互作用。因此,城市绿色经济的本质是经济系统与社会系统双向的绿色发展。当城市发展处于理想的绿色经济模式时,其经济系统与社会系统各自具备绿色发展的动机与路径,同时又能形成相互促进发展的合力,即经济系统与社会系统间存在着正向交互关系:绿色经济增长助推人力资本投入及各项社会公共服务发展;而人力资本的增长又是经济发展的创新基础,各项公共服务水平的提升有助于促进社会公平和社会和谐,使得资源更多地被投入到经济发展中。

总而言之,经济系统与社会系统共同构成了城市发展绿色经济的核心内容,具体体现为绿色产业结构和绿色增长方式的各自发展及交互作用。据此,本文构建了如图1所示的由绿色产业结构和绿色增长方式两部分构成的城市绿色经济结构体系。该体系诠释了城市绿色经济发展中经济系统与社会系统两大理论基础所包含的基本内容和运行机理,并将绿色创新理念和绿色保障机制融于产业多元化发展和绿色增长方式的转变中,为城市发展绿色经济提供了路径依据。

图1 城市绿色经济结构体系

从长远发展角度看,城市发展绿色经济是对传统工业化发展模式的根本性反思,但这并非要求绿色经济站到传统经济的对立面,而是对传统经济的继承、改造与发展以及对新型经济增长点的创造性开发,即产业绿色化发展。因此,绿色产业的打造应从传统产业与新兴产业两方面开展:一方面,通过技术创新对传统产业进行生产工艺、排污治污体系等环保技术上的升级,同时对传统产业业务范围进行合理有序的绿色整合与延伸,从而实现传统产业内部结构的整体优化;另一方面,通过招商引资投入、扶持绿色创新、产业规划引导等方式培育新型绿色增长点,着力驱动新兴服务业、高新技术产业及循环经济体系内的静脉产业等一批新兴产业发展。传统产业与新兴产业的有机结合与相互促进既降低了产业环境风险,又丰富了产业结构,可以有效地提升地区经济体系的稳定性以及竞争力。

相比于绿色产业,绿色增长是绿色经济中更贴近经济这一概念本质的活动过程,除了由绿色产业推动经济、环境效益的提升,还应该由绿色增长带动生产、生活、消费、流通等绿色经济活动在全社会深入展开。一方面,应注重生态环境承载能力的提升,对已造成破坏的生态环境问题加紧治理,恢复生态功能,同时合理规划并投入新的城市生态工程建设,改善城市生活环境;另一方面,应从生活方式和社会活动两方面着手建立综合、集约、高效的城市发展模式。在厘清城市绿色经济两大基本内容及其交互关系的基础上,辅以相应的绿色保障机制和富有活力的绿色创新动力,才能最终实现经济发展与生活环境相协调的城市绿色经济发展。

三、典型绿色城市发展经验比较

从绿色经济发展的历史沿革来看,对绿色经济的实践探索要先于理论研究。早在传统工业经济快速发展阶段,就曾出现过田园城市、紧凑城市、低碳城市的绿色经济雏形,而2008年世界金融危机的爆发,更是催生了全球范围内的城市绿色经济实践热潮。近年来,纽约、温哥华、名古屋、哥本哈根等城市均将绿色经济提升至城市发展战略高度。本文选取了美国匹兹堡、丹麦哥本哈根及日本北九州三座城市作为研究样本来解构、对比其绿色经济实践。以上三座城市的绿色经济实践均符合城市绿色经济结构体系的路径内涵,但由于国家背景、政策环境及区位优势等差异,又决定了其绿色经济着力点各有侧重,分别对应当前城市绿色发展所面临的资源型区域转型发展、低碳型经济发展及循环型经济发展等主要难点,对比其绿色发展经验可以避免分析单一经济模式所产生的局限性。

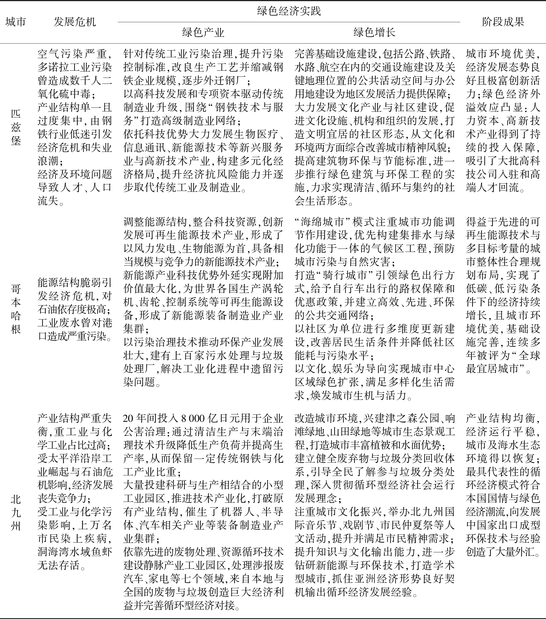
历史上,匹兹堡工业基础及科技实力雄厚,是美国著名的钢铁工业基地,同时拥有匹兹堡大学和卡耐基梅隆大学两所著名高校,在医学、计算机、自动化等学科领域均处于全美领先地位;哥本哈根航运及海外贸易发达,港口的维护与使用对其经济发展和居民生活具有重要意义,同时也拥有丰富的风能及太阳能资源;而北九州更是一度承担了日本战后产业经济振兴的重任,重化工业高度发达,是日本著名的四大工业区之一。同所有工业化进程中的城市发展瓶颈一样,三座城市均遭遇了环境污染或资源短缺所引发的严重危机;而面对巨大压力,三座城市分别探索出各具特色的绿色转型之路。表1结合城市绿色经济结构体系,从绿色产业和绿色增长两方面总结并比较了三座城市绿色经济路径的实施特点与经验。

表1 典型城市的绿色经济实践对比

城市发展危机绿色经济实践绿色产业绿色增长阶段成果匹兹堡哥本哈根北九州空气污染严重,多诺拉工业污染曾造成数千人二氧化硫中毒;产业结构单一且过度集中,由钢铁行业低迷引发经济危机和失业浪潮;经济及环境问题导致人才、人口流失。针对传统工业污染治理,提升污染控制标准,改良生产工艺并缩减钢铁企业规模,逐步外迁钢厂;以高科技发展和专项资本驱动传统制造业升级,围绕“钢铁技术与服务”打造高级制造业网络;依托科技优势大力发展生物医疗、信息通讯、新能源技术等新兴服务业与高新技术产业,构建多元化经济格局,提升经济抗风险能力并逐步取代传统工业及制造业。完善基础设施建设,包括公路、铁路、水路、航空在内的交通设施建设及关键地理位置的公共活动空间与办公用地建设为地区发展活力提供保障;大力发展文化产业与社区建设,促进文化设施、机构和组织的发展,打造文明宜居的社区形态,从文化和环境两方面综合改善城市精神风貌;提高建筑物环保与节能标准,进一步推行绿色建筑与环保工程的实施,力求实现清洁、循环与集约的社会生活形态。城市环境优美,经济发展态势良好且极富创新活力;绿色经济外溢效应凸显:人力资本、高新技术产业得到了持续的投入保障,吸引了大批高科技公司入驻和高端人才回流。能源结构脆弱引发经济危机,对石油依存度极高;工业废水曾对港口造成严重污染。调整能源结构,整合科技资源,创新发展可再生能源技术产业,形成了以风力发电、生物能源为首,具备相当规模与竞争力的新能源技术产业;新能源产业科技优势外延实现附加价值最大化,为世界各国生产涡轮机、齿轮、控制系统等可再生能源设备,形成了新能源装备制造业产业集群;以污染治理技术推动环保产业发展壮大,建有上百家污水处理与垃圾处理厂,解决工业化进程中遗留污染问题。“海绵城市”模式注重城市功能调节作用建设,优先构建集排水与绿化功能于一体的气候区工程,预防城市污染与自然灾害;打造“骑行城市”引领绿色出行方式,给予自行车出行的路权保障和优惠政策,并建立高效、先进、环保的公共交通网络;以社区为单位进行多维度更新建设,改善居民生活条件并降低社区能耗与污染水平;以文化、娱乐为导向实现城市中心区域绿色扩张,满足多样化生活需求,焕发城市生机与活力。得益于先进的可再生能源技术与多目标考量的城市整体性合理规划布局,实现了低碳、低污染条件下的经济持续增长,且城市环境优美,基础设施完善,连续多年被评为“全球最宜居城市”。产业结构严重失衡,重工业与化学工业占比过高;受太平洋沿岸工业崛起与石油危机影响,经济发展丧失竞争力;受工业与化学污染影响,上万名市民染上疾病,洞海湾水域鱼虾无法存活。20年间投入8000亿日元用于企业公害治理:通过清洁生产与末端治理技术升级降低生产负荷并提高生产率,从而保留一定传统钢铁与化工产业比重;大量投建科研与生产相结合的小型工业园区,推进技术产业化,打破原有产业结构,催生了机器人、半导体、汽车相关产业等装备制造业产业集群;依靠先进的废物处理、资源循环技术建设静脉产业工业园区,处理涉报废汽车、家电等七个领域,来自本地与全国的废物与垃圾创造巨大经济利益并完善循环型经济对接。改造城市环境,兴建津之森公园、响滩绿地、山田绿地等城市生态景观工程,打造城市丰富植被和水面优势;建立健全废弃物与垃圾分类回收体系,引导全民了解参与垃圾分类处理,深入贯彻循环型经济社会运行发展理念;注重城市文化振兴,举办北九州国际音乐节、戏剧节、市民仲夏祭等人文活动,提升并满足市民精神需求;提升知识与文化输出能力,进一步钻研新能源与环保技术,打造学术型城市,抓住亚洲经济形势良好契机输出循环经济发展经验。产业结构均衡,经济运行平稳,城市及海水生态环境得以恢复;最具代表性的循环经济模式符合本国国情与绿色经济潮流,向发展中国家出口成型环保技术与经验创造了大量外汇。

实际上,结合三座城市的历史背景可以发现,其绿色经济战略构想的出发点及整体规划有倾向性地结合了各自的发展环境特点:在匹兹堡多元化产业结构网络中,由其高校优势学科的技术创新及科技孵化发展而来的医疗健康、机器人制造、信息技术等产业始终是匹兹堡经济增长的引擎;哥本哈根依托丹麦境内丰富的风能、太阳能及生物质能资源,辅以科技创新研发,形成了具备世界一流水平的新能源技术与环保产业;而北九州的绿色经济实践之所以选择全力打造循环经济体系,更多地是因为日本自然资源相对匮乏的现实使其很早就提倡以降低污染并提高资源利用效率为目标的经济增长方式。尽管三座城市绿色发展战略存在整体设计方面的差异,但对比其绿色经济实践可以发现,它们仍然在路径与方法层面存在共性,而这些共性正是具备规律特征的对城市绿色经济发展理论的实践检验,值得我国借鉴与学习。

通过对三座城市绿色发展经验的对比分析与总结,其绿色产业构建呈现出以下三种相似的路径特征:

(1) 清洁化的企业生产方式。绿色发展实践经验表明,全线退出传统领域会对经济产业造成结构性损伤并引发严重的社会问题。上述三座转型成功的城市至今都保留着一定体量的传统工业,而实现这一目标的唯一途径是清洁生产工艺及污染治理技术的提升。因此,生产方式清洁化被认为是构建绿色产业的必由之路。

(2) 高端化的产业发展方向。就经济效益与环境效益双赢的绿色产业本质要求来说,追求资源价值最大化始终是其核心发展目标之一。因此,各地区普遍存在资源效率低下、行业产能过剩的低端产业链条不符合绿色产业发展内涵要求的问题。吸引高科技公司项目、资本投入或通过创新研发引领高新技术产业发展,是区域绿色产业愈发明显的发展方向。

(3) 多元化的产业结构性保障。主导产业衰退后接续产业发展滞后所导致的产业接替危机是典型的单一产业结构缺陷。三座城市均经历过类似的产业结构危机,而后通过延伸传统产业、新建主导产业、带动相关产业、完善基础产业、实施多元产业顺序推进,提升了产业系统互动效应及抗风险能力。总体来说,多元产业战略是保证绿色产业持续演进的有效结构支撑。

此外,尤其值得注意的一点是:无论以上哪一种绿色产业发展路径,创新都是驱动产业绿色发展的根本动力。在三座城市的产业优化升级过程中,“官产学研”网络中不同主体所结成的合作联盟对绿色技术创新起到了不可替代的支撑作用。

在绿色增长方式方面,三座城市的路径实践同样可以归结为以下三点相似:

(1) 改善城市生活环境。城市环境与居民生活条件的改善既是绿色经济的直观表现,也是居民对绿色经济的基本要求。案例城市均选择以此为切入点来驱动绿色增长方式,包括开展环境污染治理、城市景观建设、社区条件改造等生态工程与惠民工程的实施办法。

(2) 健全城市服务能力。综合对比三座城市的绿色增长实践,可以发现其均注重城市公共、基础性服务能力的提升,包括公共医疗、公共交通、公共活动空间等具体方面,目的在于通过资源的集中循环式利用来实现绿色增长方式中综合、集约、高效的理想社会生活形态。

(3) 提升城市文化内涵。总体来看,三座城市的绿色增长实践遵循一条由基础需求建设向高层次需求建设递进的发展路径。在城市生活条件和社会基本服务得到绿色改善的基础上,三座城市注重市民文化素质的提升,通过丰富文化娱乐活动、建立健全文化服务体系等方法改善城市精神文明风貌,提升城市生态文明软实力。

最后,相较于更多运行在市场经济规则下的绿色产业发展,绿色增长方式则更强调政府管理与服务职能的提升与转变。对城市社会、经济、文化、环境等要素的多目标考量与整体性规划,将对城市绿色增长理念的落实起到决定性作用。

四、发展绿色经济的路径启示:以沈阳市为例

沈阳是东北老工业基地的中心城市,自建国初期国家重点建设形成了以装备制造业为主的重工业产业结构,长期以来对资源及环境的消耗与破坏十分严重,导致其经济增长呈现出高投入、高消耗、高污染但低效益的特点。“十一五”以来,沈阳市政府明确了以坚持环境保护优化经济发展的经济战略,对工业污染、农业面源污染、城市生活污染等一系列环境问题进行了改造与治理。近年来,沈阳市获得了“国家环保模范城市”“国家森林城市”等称号,铁西区主持的工业企业搬迁、污染治理等工程更是使其获得了“联合国宜居城区”的荣誉。

客观的外界认可以及沈阳市生态环境的实际改善表明,在污染治理与生态环境保护方面沈阳市近些年来取得了相当不错的成果,但这并不意味着沈阳市绿色经济也取得了同样的发展成就。《2015中国绿色发展指数报告:区域比较》一书的综合评估结果显示:沈阳市绿色发展指数为-0.005,在报告所涉及的100个城市中仅排名第41位;绿色发展政府政策支持度指数为-0.106,数据排名更是低至第82位。沈阳市绿色发展公众满意度指标、政府绿色行动满意度指标等数据均在全国15个副省级城市中排在倒数位置。

一方面是生态治理不断取得成效,另一方面却是城市绿色经济发展缓慢,甚至出现了公众对绿色发展及政府行动的极度不满。这一现象背后隐藏的是沈阳市绿色发展战略推进不够深入的事实,生态环境治理与工业企业搬迁仅仅是贯彻落实绿色发展战略的第一步,其后还有更深层次的结构性矛盾与社会治理问题亟待解决。结合城市绿色经济结构体系与国外三座典型绿色城市的发展经验,本文依旧从绿色产业和绿色增长两方面提出沈阳市深入推进绿色经济发展战略的路径建议。

1. 深入推进形成高清洁程度、高科技含量、高覆盖范围且相互促进的生态型绿色产业结构

(1) 以地方政策为工具探索绿色经济约束与补偿机制。自20世纪90年代起,我国绿色经济立法发展十分迅速。在国家及辽宁省地方性法律法规不断完善的基础上,沈阳市应进一步制定各层次统一互补的绿色经济政策补充,从而在法律政策层面最大限度地保证绿色发展权益。政策制定方面,沈阳市应注重从以下几方面着手:①完善招商引资优惠保障政策,吸引绿色优势企业落户沈阳,吸引绿色资本投资沈阳;②完善企业绿色发展约束与激励政策,对污染企业及环保型企业分别执行惩罚措施与激励措施;③完善市场化激励与改革政策,鼓励发展生态补偿、排污权交易等市场化机制,促进建立生态基金、绿色信贷等可持续绿色金融体系。

(2) 以先进、节约为目标导向优化升级产业结构。现阶段沈阳市产业结构合理性欠缺,以沈鼓集团、华晨汽车、沈阳机床等为首的重点装备制造业企业构成了沈阳市第二产业偏重的产业格局。在此背景下,首先应本着环境保护与节约资源的基本原则,以技术创新为抓手着力驱动沈阳市装备制造业生产工艺与环保技术的优化升级,对产能落后、污染严重的企业实施整改与重组,同时坚定不移地推进沈阳市优势装备制造业继续向高精尖方向迈进。其次,沈阳市应重点引进、扶持、培育一批具有绿色创新意识与能力的新型企业,大力推进新兴服务业、高新技术产业、新能源产业等行业整体繁荣,从而推动三次产业结构内部优化升级与协调发展。最后,应合理、长远地打造资源循环产业发展政策与规划,构建完整有序的资源循环产业链条,在现有沈阳产业园的基础上进一步扩大并完善资源循环功能范围,从而实现附加价值最大化,以资源循环产业对标工业、制造业绿色升级,最终形成生态型绿色产业结构发展体系。

(3) 以创新驱动绿色经济发展技术突破。当前,绿色创新内生动力的缺失导致沈阳市产业技术创新能力普遍较低,且创新保障机制不够完善,创新体系尚未建立完全,政府创新财政投入分散,区域内技术创新未能形成产学研用相结合的创新合力。总体来说,沈阳市推进绿色创新发展应主要从以下三方面入手:①全力支持企业自主创新,加快高新技术与装备制造产业的深度融合,从而减少企业污染并提升资源利用效率,以绿色技术效益激励企业自主创新;②集中财政投入积极开展绿色技术创新研究,通过设立基金、奖励、补贴等多种形式充分调动企业、高校、科研机构等科技资源,开展可再生能源、节能环保技术等绿色创新技术研发,以科技创新成果催生新兴绿色产业发展;③探索绿色发展体制机制创新,创新绿色发展考核机制、环境管理体制、绿色市场化机制等,营造积极的开放式创新环境,引导企业、高校、科研机构、中介机构及各类社会组织长期持续地参与到绿色发展创新工作中。

2. 全力构建综合、集约、高效且具有自主意识的可持续型绿色增长方式

(1) 持续改进城市环境与居民生活条件。城市绿色增长规划应以社会、经济、文化、环境等多要素为依据,以城市环境和居民生活条件的持续改善为目标。近年来,沈阳市在城市污染治理与环境改善方面已取得一定成效,但居民生活条件改善依然任务繁重、压力紧迫。以沈阳市棚户区住房改造项目为例,2018年沈阳市棚改计划任务16 348套,且3月底开工率不低于30%,6月底开工率不低于60%,9月底完成全年改造任务。而截至2018年4月,沈阳市棚改开工率仅为17%。此外,为贯彻绿色环保本质要求,生活节能系统改造、绿色建筑项目等工程还有待进一步推进实施。

(2) 提升政府公共管理与服务能力。绿色增长方式需要建立全面的配套服务体系作为保障。完善城市基础设施建设,建立科学的公共管理体系有利于实现对公共资源的合理调配与集中应用,而资源配置职能则主要由地方政府来承担。因此,实现城市绿色增长目标的根本途径在于提升政府公共管理与服务能力。目前,随着城市化快速发展,沈阳市基础设施建设不断加快,但在整体规划和建设上仍滞后于快速发展的城市化步伐和绿色增长理念,政府部门应进一步调整绿色发展方向,更好地履行政府职能。

(3) 加强民众文化素质引导教育。民众既是绿色经济发展的服务对象,又是推进绿色经济发展的核心力量。民众有义务履行节约资源、保护环境的责任,也有权利享受绿色发展所带来的生态红利。当前,沈阳市民众绿色环保意识尚待提高,文化素质引导工作亟待深入开展。一方面,可以开展优质文化娱乐活动,给予民众人文关怀,从而提升市民文化素质与品位;另一方面,应加强绿色宣传教育,将生态文明教育深入到学校、政府机关、企事业单位等部门,努力营造全民绿色发展意识,促进绿色生产、生活、消费在全社会范围内的普及。

参考文献:

[1] OECD.Towards green growth [R].Pairs:OECD,2011.

[2] ICC.Ten conditions for a transition toward a “green economy” [J].Paris:ICC,2011.

[3] UNEP.Towards a green economy:pathways to sustainable development and poverty eradication [R].Nairobi:UNEP,2011:504-506.

[4] 张春霞.绿色经济发展研究 [M].北京:中国林业出版社,2002.

[5] 解振华.绿色经济引领低碳市场发展 [J].低碳世界,2012(10):12-13.

[6] 蒋南平,向任康.中国经济绿色发展的若干问题 [J].当代经济研究,2013(2):50-54.

[7] 唐啸.绿色经济理论最新发展述评 [J].国外理论动态,2014(1):125-132.

[8] 丁刚,陈奇玲.绿色经济的涵义及评价指标体系的构建 [J].太原理工大学学报(社会科学版),2014,32(1):1-4.

[9] 刘国光.加强生态经济学研究经济、社会、生态协调发展 [J].经济研究,1991(5):3-7.

[10] 胡鞍钢,周绍杰.绿色发展:功能界定、机制分析与发展战略 [J].中国人口·资源与环境,2014,24(1):14-20.

[11] 周宏春.生态文明建设的路线图与制度保障 [J].中国科学院院刊,2013,28(2):157-162,172.

[12] 韩晶.我国经济绿色发展的桎梏与路径 [J].中国国情国力,2016(12):36-39.

[13] 杨朝飞,里杰兰德.中国绿色经济发展机制和政策创新研究 [M].北京:中国环境科学出版社,2012:15-18.

[14] 王玉庆.推进中国环境治理的政策建议 [J].环境保护,2016,44(1):14-15.

[15] 中华人民共和国环境保护部.绿色发展 [M].北京:五洲传播出版社,2012:2-5.

[16] 彭斯震,孙新章.中国发展绿色经济的主要挑战和战略对策研究 [J].中国人口·资源与环境,2014,24(3):1-4.

[17] 刘海霞,马立志.我国绿色发展的现实困境与路径思考 [J].西南交通大学学报(社会科学版),2016,17(6):105-109.

[18] 胡鞍钢.中国创新绿色发展 [M].北京:中国人民大学出版社,2012,34.

[19] 聂玉立,温湖炜.中国地级以上城市绿色经济效率实证研究 [J].中国人口·资源与环境,2015,25(S1):409-413.

[20] 陈艳春,韩伯棠,岐洁.中国绿色技术的创新绩效与扩散动力 [J].北京理工大学学报(社会科学版),2014,16(4):50-56.

[21] 杨发庭.绿色技术创新的制度研究 [D].北京:中共中央党校,2014.

[22] 孙毅.资源型区域绿色转型的理论与实践研究 [D].长春:东北师范大学,2012.

[23] 王玉庆.关于促进我国绿色经济发展的思考 [J].中国市场,2013(3):33-35.

[24] 曹东,赵学涛,杨威杉.中国绿色经济发展和机制政策创新研究 [J].中国人口·资源与环境,2012,22(5):48-54.

[25] 马骏.论构建中国绿色金融体系 [J].金融论坛,2015,20(5):18-27.

[26] 孙菲,王旭,罗杰,等.供给侧改革视域下黑龙江省传统能源产业绿色发展影响因素分析 [J].沈阳工业大学学报(社会科学版),2018,11(6):512-518.

Comparison and enlightenment of development experience of typical green economy cities in foreign countries

WANG Hai-jun, ZOU Ri-song

(School of Management, Shenyang University of Technology, Shenyang 110870, China)

Abstract Under the current economic situation, the development of green economy has become the consensus in the world and among major cities. The urban green economic development structure system is constructed in the aspects of the creation of green industry and the mode of green development. On this basis, the specific practices of Pittsburgh of USA, Copenhagen of Denmark and Kitakyushu of Japan are induced, compared and summarized, which are the three typical cities of green economic development, so as to put forward the countermeasures and suggestions for Chinese green economic development. The study holds that China should start with green industry and green growth to drive green economy development. The development of green industry should pay attention to the use of fiscal and tax restraints and incentives, market-oriented reform and other policy tools, guide the rational upgrading and diversification of industrial structure, and foster technological innovation and institutional innovation of green development. The way of green growth should continue to improve the urban environment and resident living conditions, to reinforce the public management and service capabilities of government, and to guide the cultural literacy of the masses and enrichment of green consciousness.

Key words green economy; green development; green industry; green growth; typical city; comparative study

中图分类号: F 213.9

文献标志码:A

文章编号:1674-0823(2019)03-0213-08

doi:10.7688/j.issn.1674-0823.2019.03.04

收稿日期 2018-01-19

基金项目 国家社会科学基金项目(15BGL007); 辽宁省社会科学界联合会课题(2017lslktjd-053); 沈阳市哲学社会科学专项资金项目(17061)。

作者简介 王海军(1977-),男,安徽滁州人,教授,博士生导师,主要从事协同创新、模块化等方面的研究。

*本文已于2019-01-14 16∶01在中国知网优先数字出版。 网络出版地址: http:∥kns.cnki.net/kcms/detail/21.1558.C.20190114.1045.040.html

(责任编辑:吉海涛)